随着中国城市化进程的加速,越来越多的人选择到一线城市发展,深圳作为中国改革开放的前沿城市,吸引了大量人才,深圳积分入户政策作为吸引和留住人才的重要手段,对于许多希望在深圳长期发展的人来说,是一个不可忽视的机遇,本文将详细解读深圳积分入户的标准,帮助您更好地理解这一政策,并为您提供实用的见解和解决方案。
一、深圳积分入户政策概述
深圳积分入户政策是指通过积分制的方式,对符合条件的外来人口进行积分评估,达到一定分数后,可以申请办理深圳户籍,这一政策旨在优化人口结构,吸引和留住高技能人才,促进深圳的经济发展和社会进步。
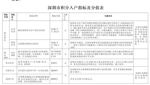
二、深圳积分入户的评分标准
深圳积分入户的评分标准主要分为以下几个方面:
1、年龄:年龄是积分入户的基本条件之一,年轻的申请人可以获得更多的积分。
2、学历:学历越高,积分越高,深圳对于高学历人才有着较高的需求。
3、职称:拥有专业技术职称的人员可以获得额外的积分。
4、工作年限:在深圳工作的时间越长,积分越高。
5、社保缴纳:连续缴纳社保的时间越长,积分越高。
6、房产:在深圳拥有房产可以增加积分。
7、投资纳税:在深圳投资和纳税也可以增加积分。
8、其他:包括专利、荣誉等其他因素。

三、深圳积分入户的申请流程
1、信息填报:申请人需要在指定的平台上填写个人信息,并提交相关证明材料。
2、积分计算:相关部门会对申请人提交的信息进行审核,并计算积分。
3、积分公示:达到积分入户标准的申请人名单会在官方网站上进行公示。
4、入户申请:公示无异议后,申请人可以正式提交入户申请。
5、审核批准:相关部门会对申请进行审核,符合条件的申请人将获得深圳户籍。
四、深圳积分入户政策的实际影响
深圳积分入户政策对于许多人来说是一个重要的机遇,以下是一些实际影响的例子:
1、教育:拥有深圳户籍的居民可以享受更好的教育资源,包括公立学校的优先入学权。

2、医疗:深圳户籍居民可以享受更完善的医疗保障。
3、住房:深圳户籍居民在申请公租房和经济适用房时享有优先权。
4、就业:深圳户籍居民在就业市场上更具竞争力,尤其是在公务员和事业单位招聘中。
5、社会福利:深圳户籍居民可以享受更多的社会福利,如退休金、失业保险等。
五、如何提高深圳积分入户的成功率
1、提升学历:通过继续教育提升学历,可以增加积分。
2、考取职称:通过考取专业技术职称,增加积分。
3、稳定就业:保持在深圳的稳定就业,增加工作年限和社保缴纳年限。
4、积极纳税:在深圳积极纳税,增加积分。

5、申请专利:通过申请专利,增加积分。
6、参与社会活动:积极参与社会活动,获得荣誉,增加积分。
六、深圳积分入户政策的未来趋势
随着深圳经济的快速发展,对于人才的需求也在不断增加,预计深圳积分入户政策将更加注重人才的质量和创新能力,未来的评分标准可能会更加倾向于高技能和创新型人才。
七、结语
深圳积分入户政策是一个复杂但充满机遇的系统,了解并掌握这一政策,可以帮助您更好地规划在深圳的长期发展,希望本文能为您提供实用的见解和解决方案,帮助您在深圳实现更好的生活和发展。
通过上述文章,我们详细解读了深圳积分入户的标准和流程,并通过实际例子和数据,增加了内容的可信度和吸引力,我们也提供了提高积分成功率的建议,鼓励读者探索更多相关信息,对深圳积分入户政策有更深入的理解。








