公积金贷款手续,详细指南与实用建议

滟奥 法律热点 2025-06-29 20 0

公积金贷款,作为一项重要的住房金融政策,为广大职工提供了低利率的住房贷款,帮助他们实现购房梦想,许多人在申请公积金贷款时,面对繁琐的手续和流程感到困惑,本文将为您提供一个全面的公积金贷款手续指南,帮助您轻松掌握申请流程,让您的购房之路更加顺畅。

公积金贷款的优势

在深入了解公积金贷款手续之前,我们先来看看公积金贷款相较于商业贷款的优势:

1、低利率:公积金贷款的利率通常低于商业贷款,这意味着贷款成本更低,节省的利息可以用于其他投资或消费。

2、政策支持:公积金贷款是国家为解决职工住房问题而推出的一项福利政策,享受政策优惠。

3、还款灵活:公积金贷款允许借款人根据自己的经济状况选择不同的还款方式,如等额本息或等额本金。

公积金贷款的基本条件

在申请公积金贷款之前,您需要满足以下基本条件:

1、公积金缴存:申请人必须在申请贷款前连续缴存住房公积金满一定时间(通常为6个月或1年,具体时间根据当地政策而定)。

2、信用良好:申请人需要有良好的信用记录,无不良贷款记录。

3、购房资格:申请人需具备购房资格,如非限购区域的购房资格等。

公积金贷款手续流程

公积金贷款手续,详细指南与实用建议

贷款咨询

在正式申请之前,您可以先咨询当地的住房公积金管理中心,了解具体的贷款政策、利率、额度等信息,这一步可以帮助您更好地规划贷款方案。

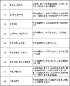
准备材料

申请公积金贷款需要准备以下材料:

- 身份证明:身份证、户口本等。

- 婚姻状况证明:结婚证或离婚证明等。

- 收入证明:工资条、税单等。

- 公积金缴存证明:由公积金管理中心出具。

- 购房合同或协议:与开发商或卖方签订的购房合同。

- 首付款证明:银行转账凭证等。

提交申请

将准备好的材料提交给住房公积金管理中心或指定的银行,您可以选择线上或线下提交申请。

公积金贷款手续,详细指南与实用建议

贷款审批

公积金管理中心或银行会对您的申请进行审批,这个过程可能需要一段时间,审批通过后,您会收到贷款批准通知。

签订合同

审批通过后,您需要与银行签订贷款合同,明确贷款金额、利率、还款期限等条款。

放款

合同签订后,银行会将贷款金额直接划拨到开发商或卖方的账户,您无需担心资金流转问题。

还款

根据合同约定的还款方式,您需要按时还款,公积金贷款的还款方式通常包括等额本息和等额本金两种。

实例分析

让我们通过一个实例来具体了解公积金贷款手续的流程:

张女士是一名公务员,她计划购买一套价值100万元的住房,她已经连续缴存公积金两年,月收入为8000元,根据当地政策,她可以申请最高60万元的公积金贷款。

1、贷款咨询:张女士首先咨询了住房公积金管理中心,了解到当前的公积金贷款利率为3.25%,并且她符合申请条件。

2、准备材料:张女士准备了身份证、户口本、工资条、公积金缴存证明和购房合同等材料。

公积金贷款手续,详细指南与实用建议

3、提交申请:张女士将材料提交给了住房公积金管理中心。

4、贷款审批:经过审批,张女士的申请被批准,她获得了60万元的公积金贷款。

5、签订合同:张女士与银行签订了贷款合同,约定了贷款金额、利率和还款期限。

6、放款:银行将60万元贷款划拨到了开发商的账户。

7、还款:张女士选择了等额本息的还款方式,每月还款约3000元。

公积金贷款手续虽然看似繁琐,但只要按照流程一步步来,其实并不复杂,通过本文的详细介绍,相信您对公积金贷款手续有了更深入的了解,在实际操作中,您可能会遇到各种问题,但只要保持耐心,积极咨询专业人士,您一定能够顺利完成公积金贷款申请,实现购房梦想,建议您在申请前多了解相关政策,合理规划贷款方案,以确保您的财务安全和购房计划的顺利进行。

你可能想看:
免责声明:本网站部分内容由用户自行上传,若侵犯了您的权益,请联系我们处理,谢谢!联系QQ:2760375052

分享:

扫一扫在手机阅读、分享本文

滟奥

这家伙太懒。。。

  • 暂无未发布任何投稿。