尊敬的读者,您好!在当今这个科技创新日新月异的时代,高新技术企业成为了推动经济发展的重要力量,我们将带您深入了解高新技术企业认定程序,帮助您的企业或您感兴趣的企业把握这一发展机遇。
什么是高新技术企业?
高新技术企业是指那些在国家重点支持的高新技术领域内,持续进行研究开发与技术成果转化,形成企业核心自主知识产权,并以此为基础开展生产经营活动的企业,这些企业通常具有较高的技术含量和市场竞争力。
高新技术企业认定程序的重要性
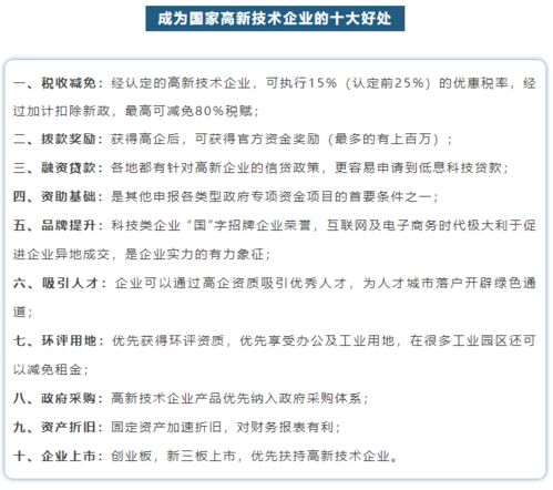
认定程序不仅是企业获得政策支持的前提,也是企业提升自身科技实力和市场竞争力的重要途径,通过认定,企业可以享受税收减免、财政补贴、人才引进等多方面的政策优惠。
高新技术企业认定程序的步骤
准备阶段
在这个阶段,企业需要准备以下材料:
企业基本信息:包括企业名称、法人代表、注册资本等。
知识产权证明:包括专利证书、软件著作权等。
研发项目资料:包括研发项目计划书、研发费用明细等。

财务报表:包括近三年的财务报表和审计报告。
这些材料就像是企业的“身份证”,能够证明企业在高新技术领域的活动和成果。
提交申请
企业需要将准备好的材料提交给当地的科技管理部门,这个过程就像是向学校提交入学申请,需要确保所有的材料都是齐全和准确的。
审核阶段
科技管理部门会对提交的材料进行审核,这个过程就像是老师检查学生的作业,确保所有的信息都是真实和符合要求的。
公示与认定
审核通过后,企业会被公示一段时间,接受社会监督,如果没有异议,企业就会被正式认定为高新技术企业,这个过程就像是学生通过考试后,学校颁发的毕业证书。
高新技术企业认定的要求
核心技术
企业必须拥有至少一项核心自主知识产权,这就像是企业的“秘密武器”,能够在市场上保持竞争力。

研发投入
企业的研发投入占销售收入的比例需要达到一定标准,这就像是企业为了保持竞争力而不断进行的“自我升级”。
科技人员比例
企业中从事研发和相关技术创新活动的科技人员占企业当年职工总数的比例需要达到一定标准,这就像是一支足球队中,需要有足够的球员来保证比赛的进行。
高新技术产品收入
企业高新技术产品(服务)收入占企业总收入的比例需要达到一定标准,这就像是餐厅的招牌菜,能够吸引顾客并带来收入。
实用见解与建议
重视知识产权
企业应该重视知识产权的申请和保护,这不仅是认定高新技术企业的基本要求,也是企业长远发展的基石。
加强研发投入
企业应该加大研发投入,提高研发效率,这就像是投资于未来的“种子”,能够带来丰厚的回报。
培养科技人才
企业应该重视科技人才的培养和引进,这就像是为企业发展注入“新鲜血液”,能够激发企业的创新活力。

优化产品结构
企业应该根据市场需求,不断优化产品结构,提高高新技术产品的市场竞争力,这就像是不断更新菜单,以满足顾客的口味。
通过以上的介绍,相信您对高新技术企业认定程序有了更深入的了解,这个过程虽然复杂,但只要企业按照要求准备和操作,就能够享受到政策带来的诸多益处,希望这篇文章能够帮助您的企业在科技创新的道路上越走越远。
这篇文章以友好且清晰的语气,详细介绍了高新技术企业认定程序的步骤、要求以及相关的实用见解和建议,通过生动的例子和简明的解释,使文章既有趣又实用,帮助读者深入理解高新技术企业认定程序,并提供了切实的帮助和启发。








