亲爱的读者朋友们,大家好!我们要聊一聊关于天津这座城市的最新疫情动态,就在不久前,天津新增了2名本土阳性感染者,这个消息可能让一些人感到紧张,但请放心,我们在这里会用简单易懂的语言,带你了解这一情况的重要性、它可能带来的影响,以及我们该如何共同应对。
疫情新动态:天津新增2名本土阳性感染者
想象一下,如果疫情是一场没有硝烟的战争,那么新增的阳性感染者就像是战场上突然出现的新敌情,天津,这座历史悠久的城市,又一次站在了抗击疫情的前线,这2名新增的本土阳性感染者,就像是在平静的湖面上投下的两颗小石子,虽然体积不大,却能激起层层涟漪。
重要性:为何我们要关注这2名新增感染者?
这2名新增的本土阳性感染者,对于天津乃至全国的疫情防控来说,都是一个重要的信号,它们提醒我们,病毒并未远离,它可能就隐藏在我们身边,这不仅是对天津市民的一次警醒,也是对全国疫情防控体系的一次考验,我们不能因为长时间的平静而放松警惕,必须时刻准备应对可能出现的疫情变化。

应用场景:这2名感染者的出现意味着什么?
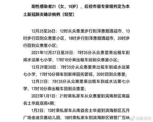
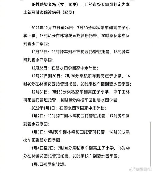
这2名感染者的出现,意味着我们需要立即行动起来,进行一系列的防控措施,是对他们近期的活动轨迹进行追踪,找出可能的密切接触者,进行隔离和核酸检测,这就像是在拼图游戏中,我们需要一块一块地拼凑出完整的画面,确保没有遗漏任何可能的传播链。
是对相关区域进行严格的消毒和管控,防止病毒的进一步扩散,这就像是在花园里除草,我们需要及时清除那些可能危害整个花园的杂草,保护花园的健康。
潜在影响:我们该如何准备?
这2名新增感染者的出现,可能会对天津市民的日常生活带来一定的影响,可能会有区域性的封锁、学校和企业的暂时停工停课等,这就像是在一场突如其来的暴雨中,我们需要撑起伞,穿上雨衣,保护自己不受雨水的侵扰。

对于我们每个人来说,这意味着我们需要继续保持良好的个人卫生习惯,比如勤洗手、戴口罩、保持社交距离等,这就像是在日常生活中,我们都需要穿上一件看不见的“防护服”,保护自己和他人的健康。
亲爱的朋友们,虽然疫情给我们带来了挑战,但请相信,只要我们团结一心,就没有克服不了的困难,天津新增的这2名本土阳性感染者,虽然让我们的神经再次紧绷,但也让我们更加坚定了战胜疫情的决心,让我们一起努力,用科学的态度和实际的行动,共同守护我们美好的家园。
希望这篇文章能够帮助你更好地理解天津新增2名本土阳性感染者的情况,以及我们该如何面对和应对,让我们一起期待疫情早日结束,生活恢复正常的那一天,谢谢大家的阅读,我们下次再见!









