亲爱的读者朋友们,今天我们要讨论的话题是关于江苏一地新增划定的9个高风险区,在这个特殊时期,了解疫情动态和相关政策对于我们每个人来说都至关重要,我将通过一些生动的例子和简明的解释,帮助大家深入理解这一情况,并提供一些实用的建议。
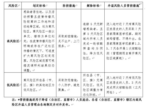
让我们来简单介绍一下什么是高风险区,高风险区是指在一定时间内,疫情传播风险较高的区域,这些区域可能是由于出现了确诊病例、密切接触者或者疫情传播链较为复杂等原因而被划定,在这些区域内,居民需要遵守更为严格的防疫措施,以减少病毒的传播。
让我们通过一个例子来说明高风险区的划定对居民生活的影响,假设小张住在江苏的一个小区,这个小区最近被划定为高风险区,这意味着小张和他的邻居们需要遵守以下规定:
1、居家隔离:小张和他的家人需要在家中进行隔离,不能随意外出,这对于习惯了每天外出上班、上学的小张来说,无疑是一个巨大的挑战。
2、定期核酸检测:为了确保病毒不会在社区内传播,小张和他的邻居们需要定期进行核酸检测,这不仅有助于及时发现感染者,也有助于控制疫情的扩散。

3、生活物资配送:由于不能外出购物,小张和他的邻居们需要依赖社区提供的物资配送服务,这可能意味着他们需要提前规划好一周的食物和生活用品,以确保在隔离期间不会缺货。
4、远程工作和学习:小张需要在家中远程工作,而他的孩子则需要通过在线课程继续学习,这对于习惯了面对面交流的他们来说,是一个全新的挑战。
通过这个例子,我们可以看到高风险区的划定对居民的日常生活产生了很大的影响,面对这种情况,我们应该如何适应并采取有效的应对措施呢?
保持冷静和积极的心态是非常重要的,面对疫情,我们可能会感到焦虑和不安,但保持冷静可以帮助我们更好地应对各种挑战,我们可以通过阅读、听音乐、做运动等方式来缓解压力,保持心情愉快。

合理安排日常生活,在居家隔离期间,我们可以制定一个详细的日程表,包括工作、学习、休息和娱乐等各个方面,这样可以帮助我们更好地管理时间,提高生活质量。
保持与外界的联系也很重要,我们可以通过电话、视频通话等方式与亲朋好友保持联系,分享彼此的生活和心情,这样不仅可以缓解孤独感,还可以增强我们的心理承受能力。
关注官方信息,遵守防疫规定,在高风险区,我们需要密切关注政府发布的疫情信息和防疫政策,按照规定进行核酸检测、居家隔离等,这不仅是对自己负责,也是对他人和社会负责。
除了个人层面的应对措施,社区和政府也需要采取相应的措施来帮助居民度过难关,社区可以提供物资配送服务,确保居民的基本生活需求得到满足,政府则需要加强医疗资源的投入,提高核酸检测的效率,以便及时发现和控制疫情。

面对江苏一地新增划定的9个高风险区,我们需要从个人、社区和政府三个层面共同努力,采取有效的应对措施,通过保持冷静的心态、合理安排生活、保持与外界的联系以及关注官方信息,我们可以更好地应对疫情带来的挑战。
在这个特殊时期,我们每个人都是抗击疫情的战士,让我们携手同行,共同期待疫情早日结束,恢复正常的生活秩序,也希望这篇文章能为您提供一些实用的见解和建议,帮助您更好地应对疫情带来的影响。








